



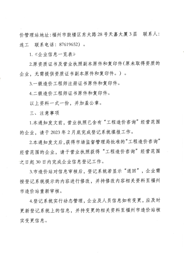
附件:1、企业信息一览表:
企业信息一览表.xlsx
2、提示
提示.docx
3、工程造价咨询企业信息登记指南
工程造价咨询企业信息登记指南.docx
4、在榕承接业务企业信息一览表
在榕承接业务企业信息一览表.xlsx
5、在榕分支机构信息一览表
在榕分支机构信息一览表.xlsx
6、企业信息变更申请表
企业信息变更申请表.xlsx
7、在榕分支机构信息变更申请表
在榕分支机构信息变更申请表.xlsx
8、注册造价工程师增(减)员申请表
注册造价工程师增(减)员申请表.xlsx